Hugging Face
Models
Datasets
Spaces
Community
Docs
Enterprise
SoraWatermarkRemover
Log In
Sign Up
Datasets:
huggingface
/
documentation-images
like
88
Follow
Hugging Face
64.6k
Modalities:
Image
Formats:
imagefolder
Size:
< 1K
Libraries:
Datasets
Croissant
License:
cc-by-nc-sa-4.0
Dataset card
Data Studio
Files
Files and versions
xet
Community
560
4aa2a4f
documentation-images
/
blog
/
encrypted-llm
261 kB
100 contributors
History:
1 commit
osanseviero
Upload images for "Towards Encrypted Large Language Models with FHE" blog (
#139
)
3f4bf03
about 2 years ago
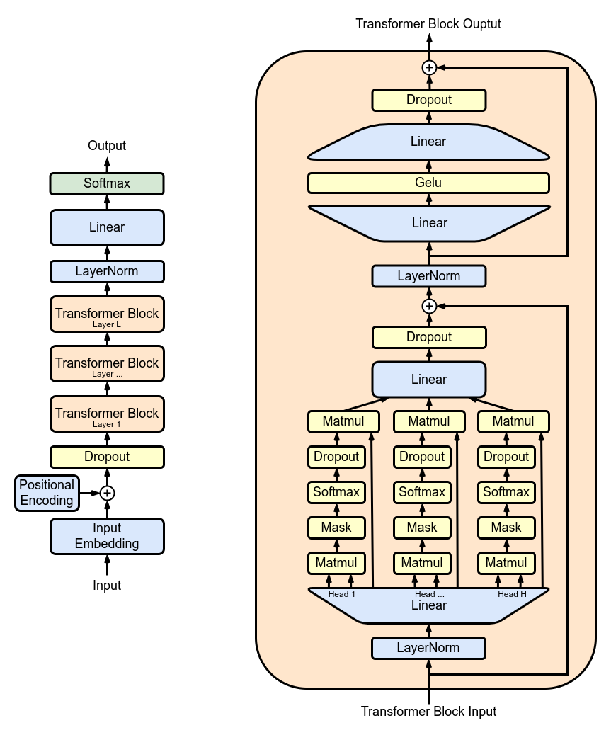
gpt2_architecture.png
132 kB
xet
Upload images for "Towards Encrypted Large Language Models with FHE" blog (#139)
about 2 years ago
hybrid_gpt2_visualisation.svg
Safe
120 kB
Upload images for "Towards Encrypted Large Language Models with FHE" blog (#139)
about 2 years ago
qattention_accuracy.png
8.54 kB
xet
Upload images for "Towards Encrypted Large Language Models with FHE" blog (#139)
about 2 years ago